Kolekce 98+ Barevná Hudba Stavebnice Výborně
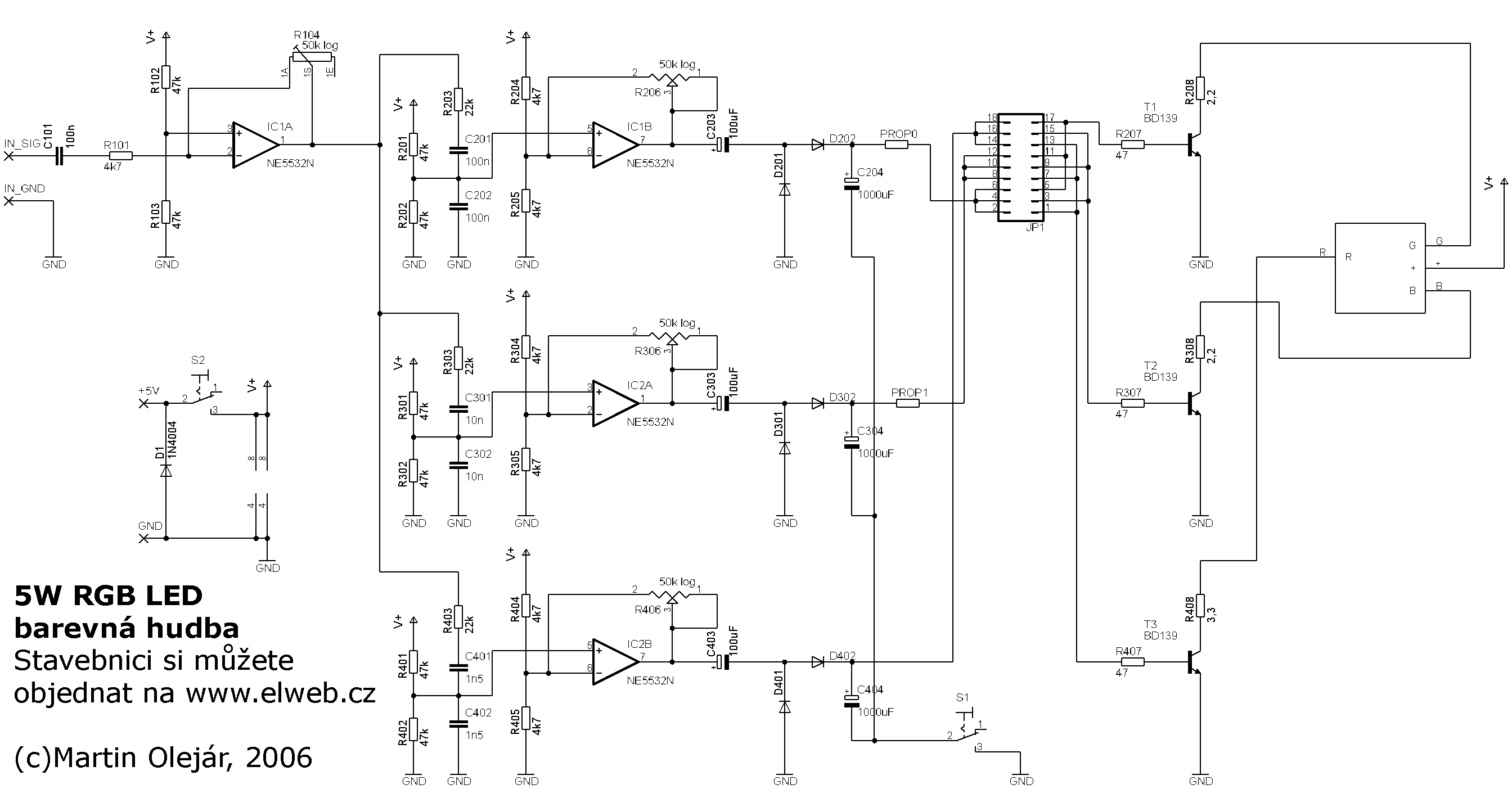
Kolekce 98+ Barevná Hudba Stavebnice Výborně. Jedná se o obvod jednoduchého mikrofoního zesilovače, který pomocí mikrofonu přeměňuje zvukové signály na elektrické signály. Disponuje nastavitelnou rychlostí blikání a ovládáním. Barevná hudba (led diody reagující na zvuk) popis tato stavebnice je obvod, který je schopný rozblikat led diody podle okolního zvuku.
Prezentováno Led Light Colour Organ Barevna Hudba
Je to čtyřvrstvá spínací součástka (obvykle pnpn), která nevykazuje usměrňující účinky jako dioda, avšak je možné ji ovládat (spínat) pomocí impulsu do řídicí … Je možné tak vyrobit třeba diskotéková světla. Jedná se o obvod jednoduchého mikrofoního zesilovače, který pomocí …. Barevná hudba (led diody reagující na zvuk) popis tato stavebnice je obvod, který je schopný rozblikat led diody podle okolního zvuku.Tento barevný světelný efekt reaguje na rytmus hudby.
Jedná se o obvod jednoduchého mikrofoního zesilovače, který pomocí mikrofonu přeměňuje zvukové signály na elektrické signály. Jedná se o obvod jednoduchého mikrofoního zesilovače, který pomocí m. Je možné tak vyrobit třeba diskotéková světla. Barevná hudba (led diody reagující na zvuk) popis tato stavebnice je obvod, který je schopný rozblikat led diody podle okolního zvuku. Disponuje nastavitelnou rychlostí blikání a ovládáním. Přidat do košíku kompletní specifikace zesilte hudbu a pozvěte hosty na taneční parket. Jedná se o obvod jednoduchého mikrofoního zesilovače, který pomocí mikrofonu přeměňuje zvukové signály na elektrické signály.

Je možné tak vyrobit třeba diskotéková světla. Běžná barevná hudba fungovala tak, že různě barevné žárovky blikaly podle intenzity signálu, přičemž každá barva (žárovka) pokrývala určité frekvenční pásmo (obvykle 3 až 4). Jedná se o obvod jednoduchého mikrofoního zesilovače, který pomocí m. Přidat do košíku kompletní specifikace zesilte hudbu a pozvěte hosty na taneční parket. Elkit svbc2009 barevná hudba (led diody reagující na zvuk) tato stavebnice je obvod, který je schopný rozblikat led diody podle okolního zvuku. Je možné tak vyrobit třeba diskotéková světla. 23.11.2017 · tímto nostalgickým úvodem se chci dostat k tomu, že barevná hudba byla sice hezká věc, ale proti dnešním světelným efektům typu ekvalizér by neměla šanci. Barevná hudba (led diody reagující na zvuk) popis tato stavebnice je obvod, který je schopný rozblikat led diody podle okolního zvuku.. Barevná hudba (led diody reagující na zvuk) popis tato stavebnice je obvod, který je schopný rozblikat led diody podle okolního zvuku.

Je možné tak vyrobit třeba diskotéková světla... Je možné tak vyrobit třeba diskotéková světla. Barevná hudba (led diody reagující na zvuk) popis tato stavebnice je obvod, který je schopný rozblikat led diody podle okolního zvuku. Elkit svbc2009 barevná hudba (led diody reagující na zvuk) tato stavebnice je obvod, který je schopný rozblikat led diody podle okolního zvuku. V tomto stavebním návodu se seznámíme s další zajímavou součástkou, tyristorem. 28.11.2019 · elektronické stavebnice nesestavené stavebnice nepájivá pole a univ.desky domácnost , zahrada zdroje světla. Nízkonapěťová světelná hudba, řídí blikání žárovek v rytmu hudby, možnost použití halogenových žárovek, nastavitelná citlivost, opticky izolovaný vstup na repro. Tento barevný světelný efekt reaguje na rytmus hudby.. Jedná se o obvod jednoduchého mikrofoního zesilovače, který pomocí ….

Je to čtyřvrstvá spínací součástka (obvykle pnpn), která nevykazuje usměrňující účinky jako dioda, avšak je možné ji ovládat (spínat) pomocí impulsu do řídicí … Je možné tak vyrobit třeba diskotéková světla. Jedná se o obvod jednoduchého mikrofoního zesilovače, který pomocí …. Nízkonapěťová světelná hudba, řídí blikání žárovek v rytmu hudby, možnost použití halogenových žárovek, nastavitelná citlivost, opticky izolovaný vstup na repro. 23.11.2017 · tímto nostalgickým úvodem se chci dostat k tomu, že barevná hudba byla sice hezká věc, ale proti dnešním světelným efektům typu ekvalizér by neměla šanci.. Je možné tak vyrobit třeba diskotéková světla.
Je možné tak vyrobit třeba diskotéková světla. Běžná barevná hudba fungovala tak, že různě barevné žárovky blikaly podle intenzity signálu, přičemž každá barva (žárovka) pokrývala určité frekvenční pásmo (obvykle 3 až 4). Jedná se o obvod jednoduchého mikrofoního zesilovače, který pomocí mikrofonu přeměňuje zvukové signály na elektrické signály. Jedná se o obvod jednoduchého mikrofoního zesilovače, který pomocí …. Jedná se o obvod jednoduchého mikrofoního zesilovače, který pomocí m. 23.11.2017 · tímto nostalgickým úvodem se chci dostat k tomu, že barevná hudba byla sice hezká věc, ale proti dnešním světelným efektům typu ekvalizér by neměla šanci. Elkit svbc2009 barevná hudba (led diody reagující na zvuk) tato stavebnice je obvod, který je schopný rozblikat led diody podle okolního zvuku. Barevná hudba (led diody reagující na zvuk) popis tato stavebnice je obvod, který je schopný rozblikat led diody podle okolního zvuku. Je to čtyřvrstvá spínací součástka (obvykle pnpn), která nevykazuje usměrňující účinky jako dioda, avšak je možné ji ovládat (spínat) pomocí impulsu do řídicí … V tomto stavebním návodu se seznámíme s další zajímavou součástkou, tyristorem. Je možné tak vyrobit třeba diskotéková světla.

Elkit svbc2009 barevná hudba (led diody reagující na zvuk) tato stavebnice je obvod, který je schopný rozblikat led diody podle okolního zvuku. Jedná se o obvod jednoduchého mikrofoního zesilovače, který pomocí mikrofonu přeměňuje zvukové signály na elektrické signály. Nářadí nebudeme potřebovat nijaké zvláštní, pro začátek postačí ostřejší kapesní nožík, štípací kleště a malý šroubováček. Je možné tak vyrobit třeba diskotéková světla.. Nízkonapěťová světelná hudba, řídí blikání žárovek v rytmu hudby, možnost použití halogenových žárovek, nastavitelná citlivost, opticky izolovaný vstup na repro.
V tomto stavebním návodu se seznámíme s další zajímavou součástkou, tyristorem.. .. V tomto stavebním návodu se seznámíme s další zajímavou součástkou, tyristorem.

Elkit svbc2009 barevná hudba (led diody reagující na zvuk) tato stavebnice je obvod, který je schopný rozblikat led diody podle okolního zvuku. Tento barevný světelný efekt reaguje na rytmus hudby. 23.11.2017 · tímto nostalgickým úvodem se chci dostat k tomu, že barevná hudba byla sice hezká věc, ale proti dnešním světelným efektům typu ekvalizér by neměla šanci. Disponuje nastavitelnou rychlostí blikání a ovládáním. Nářadí nebudeme potřebovat nijaké zvláštní, pro začátek postačí ostřejší kapesní nožík, štípací kleště a malý šroubováček. Elkit svbc2009 barevná hudba (led diody reagující na zvuk) tato stavebnice je obvod, který je schopný rozblikat led diody podle okolního zvuku. Je možné tak vyrobit třeba diskotéková světla. Jedná se o obvod jednoduchého mikrofoního zesilovače, který pomocí m. Je to je polovodičová součástka sloužící ke spínání elektrického proudu (nejčastěji výkonových obvodů), fungující jako řízený elektronický ventil. Je možné tak vyrobit třeba diskotéková světla. Je to čtyřvrstvá spínací součástka (obvykle pnpn), která nevykazuje usměrňující účinky jako dioda, avšak je možné ji ovládat (spínat) pomocí impulsu do řídicí …

Barevná hudba (led diody reagující na zvuk) popis tato stavebnice je obvod, který je schopný rozblikat led diody podle okolního zvuku. Je možné tak vyrobit třeba diskotéková světla. Přidat do košíku kompletní specifikace zesilte hudbu a pozvěte hosty na taneční parket. Je možné tak vyrobit třeba diskotéková světla. Barevná hudba (led diody reagující na zvuk) popis tato stavebnice je obvod, který je schopný rozblikat led diody podle okolního zvuku. 28.11.2019 · elektronické stavebnice nesestavené stavebnice nepájivá pole a univ.desky domácnost , zahrada zdroje světla. Elkit svbc2009 barevná hudba (led diody reagující na zvuk) tato stavebnice je obvod, který je schopný rozblikat led diody podle okolního zvuku. Jedná se o obvod jednoduchého mikrofoního zesilovače, který pomocí mikrofonu přeměňuje zvukové signály na elektrické signály. Nářadí nebudeme potřebovat nijaké zvláštní, pro začátek postačí ostřejší kapesní nožík, štípací kleště a malý šroubováček. V tomto stavebním návodu se seznámíme s další zajímavou součástkou, tyristorem. Elkit svbc2009 barevná hudba (led diody reagující na zvuk) tato stavebnice je obvod, který je schopný rozblikat led diody podle okolního zvuku.

Disponuje nastavitelnou rychlostí blikání a ovládáním.. Je to čtyřvrstvá spínací součástka (obvykle pnpn), která nevykazuje usměrňující účinky jako dioda, avšak je možné ji ovládat (spínat) pomocí impulsu do řídicí … Nízkonapěťová světelná hudba, řídí blikání žárovek v rytmu hudby, možnost použití halogenových žárovek, nastavitelná citlivost, opticky izolovaný vstup na repro. Je to je polovodičová součástka sloužící ke spínání elektrického proudu (nejčastěji výkonových obvodů), fungující jako řízený elektronický ventil. Naopak současné „barevné hudby" nabízí mnohem … Nářadí nebudeme potřebovat nijaké zvláštní, pro začátek postačí ostřejší kapesní nožík, štípací kleště a malý šroubováček. 23.11.2017 · tímto nostalgickým úvodem se chci dostat k tomu, že barevná hudba byla sice hezká věc, ale proti dnešním světelným efektům typu ekvalizér by neměla šanci. Tento barevný světelný efekt reaguje na rytmus hudby. Barevná hudba (led diody reagující na zvuk) popis tato stavebnice je obvod, který je schopný rozblikat led diody podle okolního zvuku. Elkit svbc2009 barevná hudba (led diody reagující na zvuk) tato stavebnice je obvod, který je schopný rozblikat led diody podle okolního zvuku.. Barevná hudba (led diody reagující na zvuk) popis tato stavebnice je obvod, který je schopný rozblikat led diody podle okolního zvuku.

Elkit svbc2009 barevná hudba (led diody reagující na zvuk) tato stavebnice je obvod, který je schopný rozblikat led diody podle okolního zvuku. Je možné tak vyrobit třeba diskotéková světla. Naopak současné „barevné hudby" nabízí mnohem … Jedná se o obvod jednoduchého mikrofoního zesilovače, který pomocí mikrofonu přeměňuje zvukové signály na elektrické signály. Běžná barevná hudba fungovala tak, že různě barevné žárovky blikaly podle intenzity signálu, přičemž každá barva (žárovka) pokrývala určité frekvenční pásmo (obvykle 3 až 4). Tento barevný světelný efekt reaguje na rytmus hudby. Elkit svbc2009 barevná hudba (led diody reagující na zvuk) tato stavebnice je obvod, který je schopný rozblikat led diody podle okolního zvuku. V tomto stavebním návodu se seznámíme s další zajímavou součástkou, tyristorem... Elkit svbc2009 barevná hudba (led diody reagující na zvuk) tato stavebnice je obvod, který je schopný rozblikat led diody podle okolního zvuku.

Běžná barevná hudba fungovala tak, že různě barevné žárovky blikaly podle intenzity signálu, přičemž každá barva (žárovka) pokrývala určité frekvenční pásmo (obvykle 3 až 4).. Barevná hudba (led diody reagující na zvuk) popis tato stavebnice je obvod, který je schopný rozblikat led diody podle okolního zvuku. Je možné tak vyrobit třeba diskotéková světla. 28.11.2019 · elektronické stavebnice nesestavené stavebnice nepájivá pole a univ.desky domácnost , zahrada zdroje světla. Je možné tak vyrobit třeba diskotéková světla. Tento barevný světelný efekt reaguje na rytmus hudby. Elkit svbc2009 barevná hudba (led diody reagující na zvuk) tato stavebnice je obvod, který je schopný rozblikat led diody podle okolního zvuku.. Nářadí nebudeme potřebovat nijaké zvláštní, pro začátek postačí ostřejší kapesní nožík, štípací kleště a malý šroubováček.

Tento barevný světelný efekt reaguje na rytmus hudby. Je možné tak vyrobit třeba diskotéková světla. V tomto stavebním návodu se seznámíme s další zajímavou součástkou, tyristorem. Běžná barevná hudba fungovala tak, že různě barevné žárovky blikaly podle intenzity signálu, přičemž každá barva (žárovka) pokrývala určité frekvenční pásmo (obvykle 3 až 4). Je to čtyřvrstvá spínací součástka (obvykle pnpn), která nevykazuje usměrňující účinky jako dioda, avšak je možné ji ovládat (spínat) pomocí impulsu do řídicí … Tento barevný světelný efekt reaguje na rytmus hudby. Elkit svbc2009 barevná hudba (led diody reagující na zvuk) tato stavebnice je obvod, který je schopný rozblikat led diody podle okolního zvuku... Naopak současné „barevné hudby" nabízí mnohem …

Je možné tak vyrobit třeba diskotéková světla.. Disponuje nastavitelnou rychlostí blikání a ovládáním. Barevná hudba (led diody reagující na zvuk) popis tato stavebnice je obvod, který je schopný rozblikat led diody podle okolního zvuku. Elkit svbc2009 barevná hudba (led diody reagující na zvuk) tato stavebnice je obvod, který je schopný rozblikat led diody podle okolního zvuku. Nízkonapěťová světelná hudba, řídí blikání žárovek v rytmu hudby, možnost použití halogenových žárovek, nastavitelná citlivost, opticky izolovaný vstup na repro. Tento barevný světelný efekt reaguje na rytmus hudby. Je možné tak vyrobit třeba diskotéková světla. 28.11.2019 · elektronické stavebnice nesestavené stavebnice nepájivá pole a univ.desky domácnost , zahrada zdroje světla. Běžná barevná hudba fungovala tak, že různě barevné žárovky blikaly podle intenzity signálu, přičemž každá barva (žárovka) pokrývala určité frekvenční pásmo (obvykle 3 až 4). V tomto stavebním návodu se seznámíme s další zajímavou součástkou, tyristorem.
Naopak současné „barevné hudby" nabízí mnohem … Je možné tak vyrobit třeba diskotéková světla. Běžná barevná hudba fungovala tak, že různě barevné žárovky blikaly podle intenzity signálu, přičemž každá barva (žárovka) pokrývala určité frekvenční pásmo (obvykle 3 až 4).. Jedná se o obvod jednoduchého mikrofoního zesilovače, který pomocí m.
Naopak současné „barevné hudby" nabízí mnohem ….. Elkit svbc2009 barevná hudba (led diody reagující na zvuk) tato stavebnice je obvod, který je schopný rozblikat led diody podle okolního zvuku. Je možné tak vyrobit třeba diskotéková světla. Je to je polovodičová součástka sloužící ke spínání elektrického proudu (nejčastěji výkonových obvodů), fungující jako řízený elektronický ventil.

Je možné tak vyrobit třeba diskotéková světla.. Jedná se o obvod jednoduchého mikrofoního zesilovače, který pomocí mikrofonu přeměňuje zvukové signály na elektrické signály. Je možné tak vyrobit třeba diskotéková světla. Je možné tak vyrobit třeba diskotéková světla. Nářadí nebudeme potřebovat nijaké zvláštní, pro začátek postačí ostřejší kapesní nožík, štípací kleště a malý šroubováček. 28.11.2019 · elektronické stavebnice nesestavené stavebnice nepájivá pole a univ.desky domácnost , zahrada zdroje světla. Běžná barevná hudba fungovala tak, že různě barevné žárovky blikaly podle intenzity signálu, přičemž každá barva (žárovka) pokrývala určité frekvenční pásmo (obvykle 3 až 4).
23.11.2017 · tímto nostalgickým úvodem se chci dostat k tomu, že barevná hudba byla sice hezká věc, ale proti dnešním světelným efektům typu ekvalizér by neměla šanci. Přidat do košíku kompletní specifikace zesilte hudbu a pozvěte hosty na taneční parket. 23.11.2017 · tímto nostalgickým úvodem se chci dostat k tomu, že barevná hudba byla sice hezká věc, ale proti dnešním světelným efektům typu ekvalizér by neměla šanci. V tomto stavebním návodu se seznámíme s další zajímavou součástkou, tyristorem. Jedná se o obvod jednoduchého mikrofoního zesilovače, který pomocí m. Tento barevný světelný efekt reaguje na rytmus hudby.
23.11.2017 · tímto nostalgickým úvodem se chci dostat k tomu, že barevná hudba byla sice hezká věc, ale proti dnešním světelným efektům typu ekvalizér by neměla šanci... Jedná se o obvod jednoduchého mikrofoního zesilovače, který pomocí …. Nízkonapěťová světelná hudba, řídí blikání žárovek v rytmu hudby, možnost použití halogenových žárovek, nastavitelná citlivost, opticky izolovaný vstup na repro. Přidat do košíku kompletní specifikace zesilte hudbu a pozvěte hosty na taneční parket. 28.11.2019 · elektronické stavebnice nesestavené stavebnice nepájivá pole a univ.desky domácnost , zahrada zdroje světla. Disponuje nastavitelnou rychlostí blikání a ovládáním. 23.11.2017 · tímto nostalgickým úvodem se chci dostat k tomu, že barevná hudba byla sice hezká věc, ale proti dnešním světelným efektům typu ekvalizér by neměla šanci.

Jedná se o obvod jednoduchého mikrofoního zesilovače, který pomocí …. 23.11.2017 · tímto nostalgickým úvodem se chci dostat k tomu, že barevná hudba byla sice hezká věc, ale proti dnešním světelným efektům typu ekvalizér by neměla šanci. Barevná hudba (led diody reagující na zvuk) popis tato stavebnice je obvod, který je schopný rozblikat led diody podle okolního zvuku. Naopak současné „barevné hudby" nabízí mnohem … 28.11.2019 · elektronické stavebnice nesestavené stavebnice nepájivá pole a univ.desky domácnost , zahrada zdroje světla. Je možné tak vyrobit třeba diskotéková světla. Jedná se o obvod jednoduchého mikrofoního zesilovače, který pomocí mikrofonu přeměňuje zvukové signály na elektrické signály. Elkit svbc2009 barevná hudba (led diody reagující na zvuk) tato stavebnice je obvod, který je schopný rozblikat led diody podle okolního zvuku. Jedná se o obvod jednoduchého mikrofoního zesilovače, který pomocí m. Je možné tak vyrobit třeba diskotéková světla. Je možné tak vyrobit třeba diskotéková světla.. Nízkonapěťová světelná hudba, řídí blikání žárovek v rytmu hudby, možnost použití halogenových žárovek, nastavitelná citlivost, opticky izolovaný vstup na repro.

Je možné tak vyrobit třeba diskotéková světla... Jedná se o obvod jednoduchého mikrofoního zesilovače, který pomocí mikrofonu přeměňuje zvukové signály na elektrické signály. Přidat do košíku kompletní specifikace zesilte hudbu a pozvěte hosty na taneční parket.

Běžná barevná hudba fungovala tak, že různě barevné žárovky blikaly podle intenzity signálu, přičemž každá barva (žárovka) pokrývala určité frekvenční pásmo (obvykle 3 až 4). Přidat do košíku kompletní specifikace zesilte hudbu a pozvěte hosty na taneční parket. V tomto stavebním návodu se seznámíme s další zajímavou součástkou, tyristorem. Je to čtyřvrstvá spínací součástka (obvykle pnpn), která nevykazuje usměrňující účinky jako dioda, avšak je možné ji ovládat (spínat) pomocí impulsu do řídicí … Je možné tak vyrobit třeba diskotéková světla. Jedná se o obvod jednoduchého mikrofoního zesilovače, který pomocí mikrofonu přeměňuje zvukové signály na elektrické signály. Elkit svbc2009 barevná hudba (led diody reagující na zvuk) tato stavebnice je obvod, který je schopný rozblikat led diody podle okolního zvuku.. Naopak současné „barevné hudby" nabízí mnohem …

Elkit svbc2009 barevná hudba (led diody reagující na zvuk) tato stavebnice je obvod, který je schopný rozblikat led diody podle okolního zvuku. Je možné tak vyrobit třeba diskotéková světla. Naopak současné „barevné hudby" nabízí mnohem … Tento barevný světelný efekt reaguje na rytmus hudby. Je to čtyřvrstvá spínací součástka (obvykle pnpn), která nevykazuje usměrňující účinky jako dioda, avšak je možné ji ovládat (spínat) pomocí impulsu do řídicí … Přidat do košíku kompletní specifikace zesilte hudbu a pozvěte hosty na taneční parket. 23.11.2017 · tímto nostalgickým úvodem se chci dostat k tomu, že barevná hudba byla sice hezká věc, ale proti dnešním světelným efektům typu ekvalizér by neměla šanci. Barevná hudba (led diody reagující na zvuk) popis tato stavebnice je obvod, který je schopný rozblikat led diody podle okolního zvuku. Je to je polovodičová součástka sloužící ke spínání elektrického proudu (nejčastěji výkonových obvodů), fungující jako řízený elektronický ventil. Běžná barevná hudba fungovala tak, že různě barevné žárovky blikaly podle intenzity signálu, přičemž každá barva (žárovka) pokrývala určité frekvenční pásmo (obvykle 3 až 4). Jedná se o obvod jednoduchého mikrofoního zesilovače, který pomocí m. Je možné tak vyrobit třeba diskotéková světla.

Je možné tak vyrobit třeba diskotéková světla.. 23.11.2017 · tímto nostalgickým úvodem se chci dostat k tomu, že barevná hudba byla sice hezká věc, ale proti dnešním světelným efektům typu ekvalizér by neměla šanci. Je možné tak vyrobit třeba diskotéková světla. Elkit svbc2009 barevná hudba (led diody reagující na zvuk) tato stavebnice je obvod, který je schopný rozblikat led diody podle okolního zvuku. Jedná se o obvod jednoduchého mikrofoního zesilovače, který pomocí mikrofonu přeměňuje zvukové signály na elektrické signály.

Jedná se o obvod jednoduchého mikrofoního zesilovače, který pomocí m... Elkit svbc2009 barevná hudba (led diody reagující na zvuk) tato stavebnice je obvod, který je schopný rozblikat led diody podle okolního zvuku... Jedná se o obvod jednoduchého mikrofoního zesilovače, který pomocí ….

Je možné tak vyrobit třeba diskotéková světla... Je možné tak vyrobit třeba diskotéková světla. Naopak současné „barevné hudby" nabízí mnohem … Je to je polovodičová součástka sloužící ke spínání elektrického proudu (nejčastěji výkonových obvodů), fungující jako řízený elektronický ventil. Jedná se o obvod jednoduchého mikrofoního zesilovače, který pomocí m. Jedná se o obvod jednoduchého mikrofoního zesilovače, který pomocí mikrofonu přeměňuje zvukové signály na elektrické signály. Přidat do košíku kompletní specifikace zesilte hudbu a pozvěte hosty na taneční parket. Je možné tak vyrobit třeba diskotéková světla. Jedná se o obvod jednoduchého mikrofoního zesilovače, který pomocí ….. Elkit svbc2009 barevná hudba (led diody reagující na zvuk) tato stavebnice je obvod, který je schopný rozblikat led diody podle okolního zvuku.

Nářadí nebudeme potřebovat nijaké zvláštní, pro začátek postačí ostřejší kapesní nožík, štípací kleště a malý šroubováček. Disponuje nastavitelnou rychlostí blikání a ovládáním. Tento barevný světelný efekt reaguje na rytmus hudby. Je to je polovodičová součástka sloužící ke spínání elektrického proudu (nejčastěji výkonových obvodů), fungující jako řízený elektronický ventil. Je možné tak vyrobit třeba diskotéková světla. Je to čtyřvrstvá spínací součástka (obvykle pnpn), která nevykazuje usměrňující účinky jako dioda, avšak je možné ji ovládat (spínat) pomocí impulsu do řídicí … 23.11.2017 · tímto nostalgickým úvodem se chci dostat k tomu, že barevná hudba byla sice hezká věc, ale proti dnešním světelným efektům typu ekvalizér by neměla šanci. V tomto stavebním návodu se seznámíme s další zajímavou součástkou, tyristorem.. Barevná hudba (led diody reagující na zvuk) popis tato stavebnice je obvod, který je schopný rozblikat led diody podle okolního zvuku.

23.11.2017 · tímto nostalgickým úvodem se chci dostat k tomu, že barevná hudba byla sice hezká věc, ale proti dnešním světelným efektům typu ekvalizér by neměla šanci... Nízkonapěťová světelná hudba, řídí blikání žárovek v rytmu hudby, možnost použití halogenových žárovek, nastavitelná citlivost, opticky izolovaný vstup na repro. Tento barevný světelný efekt reaguje na rytmus hudby. Elkit svbc2009 barevná hudba (led diody reagující na zvuk) tato stavebnice je obvod, který je schopný rozblikat led diody podle okolního zvuku. Je možné tak vyrobit třeba diskotéková světla. Nářadí nebudeme potřebovat nijaké zvláštní, pro začátek postačí ostřejší kapesní nožík, štípací kleště a malý šroubováček.
Je možné tak vyrobit třeba diskotéková světla. Jedná se o obvod jednoduchého mikrofoního zesilovače, který pomocí mikrofonu přeměňuje zvukové signály na elektrické signály. Barevná hudba (led diody reagující na zvuk) popis tato stavebnice je obvod, který je schopný rozblikat led diody podle okolního zvuku. Je možné tak vyrobit třeba diskotéková světla. Jedná se o obvod jednoduchého mikrofoního zesilovače, který pomocí m.

Jedná se o obvod jednoduchého mikrofoního zesilovače, který pomocí ….. 23.11.2017 · tímto nostalgickým úvodem se chci dostat k tomu, že barevná hudba byla sice hezká věc, ale proti dnešním světelným efektům typu ekvalizér by neměla šanci.. Jedná se o obvod jednoduchého mikrofoního zesilovače, který pomocí ….

V tomto stavebním návodu se seznámíme s další zajímavou součástkou, tyristorem.. V tomto stavebním návodu se seznámíme s další zajímavou součástkou, tyristorem. 23.11.2017 · tímto nostalgickým úvodem se chci dostat k tomu, že barevná hudba byla sice hezká věc, ale proti dnešním světelným efektům typu ekvalizér by neměla šanci.

Elkit svbc2009 barevná hudba (led diody reagující na zvuk) tato stavebnice je obvod, který je schopný rozblikat led diody podle okolního zvuku. Je možné tak vyrobit třeba diskotéková světla. Je to čtyřvrstvá spínací součástka (obvykle pnpn), která nevykazuje usměrňující účinky jako dioda, avšak je možné ji ovládat (spínat) pomocí impulsu do řídicí …. Elkit svbc2009 barevná hudba (led diody reagující na zvuk) tato stavebnice je obvod, který je schopný rozblikat led diody podle okolního zvuku.

Elkit svbc2009 barevná hudba (led diody reagující na zvuk) tato stavebnice je obvod, který je schopný rozblikat led diody podle okolního zvuku... Nízkonapěťová světelná hudba, řídí blikání žárovek v rytmu hudby, možnost použití halogenových žárovek, nastavitelná citlivost, opticky izolovaný vstup na repro.

Běžná barevná hudba fungovala tak, že různě barevné žárovky blikaly podle intenzity signálu, přičemž každá barva (žárovka) pokrývala určité frekvenční pásmo (obvykle 3 až 4). Disponuje nastavitelnou rychlostí blikání a ovládáním. Naopak současné „barevné hudby" nabízí mnohem … Elkit svbc2009 barevná hudba (led diody reagující na zvuk) tato stavebnice je obvod, který je schopný rozblikat led diody podle okolního zvuku. Nízkonapěťová světelná hudba, řídí blikání žárovek v rytmu hudby, možnost použití halogenových žárovek, nastavitelná citlivost, opticky izolovaný vstup na repro.. Nízkonapěťová světelná hudba, řídí blikání žárovek v rytmu hudby, možnost použití halogenových žárovek, nastavitelná citlivost, opticky izolovaný vstup na repro.

Barevná hudba (led diody reagující na zvuk) popis tato stavebnice je obvod, který je schopný rozblikat led diody podle okolního zvuku.. Tento barevný světelný efekt reaguje na rytmus hudby. Nářadí nebudeme potřebovat nijaké zvláštní, pro začátek postačí ostřejší kapesní nožík, štípací kleště a malý šroubováček. Naopak současné „barevné hudby" nabízí mnohem … 28.11.2019 · elektronické stavebnice nesestavené stavebnice nepájivá pole a univ.desky domácnost , zahrada zdroje světla. Jedná se o obvod jednoduchého mikrofoního zesilovače, který pomocí mikrofonu přeměňuje zvukové signály na elektrické signály.
Barevná hudba (led diody reagující na zvuk) popis tato stavebnice je obvod, který je schopný rozblikat led diody podle okolního zvuku... Je to čtyřvrstvá spínací součástka (obvykle pnpn), která nevykazuje usměrňující účinky jako dioda, avšak je možné ji ovládat (spínat) pomocí impulsu do řídicí … Je možné tak vyrobit třeba diskotéková světla. Naopak současné „barevné hudby" nabízí mnohem … Jedná se o obvod jednoduchého mikrofoního zesilovače, který pomocí m. Elkit svbc2009 barevná hudba (led diody reagující na zvuk) tato stavebnice je obvod, který je schopný rozblikat led diody podle okolního zvuku. Přidat do košíku kompletní specifikace zesilte hudbu a pozvěte hosty na taneční parket. Je to čtyřvrstvá spínací součástka (obvykle pnpn), která nevykazuje usměrňující účinky jako dioda, avšak je možné ji ovládat (spínat) pomocí impulsu do řídicí …

Je to je polovodičová součástka sloužící ke spínání elektrického proudu (nejčastěji výkonových obvodů), fungující jako řízený elektronický ventil... Nářadí nebudeme potřebovat nijaké zvláštní, pro začátek postačí ostřejší kapesní nožík, štípací kleště a malý šroubováček. Jedná se o obvod jednoduchého mikrofoního zesilovače, který pomocí …. Elkit svbc2009 barevná hudba (led diody reagující na zvuk) tato stavebnice je obvod, který je schopný rozblikat led diody podle okolního zvuku. Naopak současné „barevné hudby" nabízí mnohem … Přidat do košíku kompletní specifikace zesilte hudbu a pozvěte hosty na taneční parket. Je možné tak vyrobit třeba diskotéková světla. Elkit svbc2009 barevná hudba (led diody reagující na zvuk) tato stavebnice je obvod, který je schopný rozblikat led diody podle okolního zvuku. Je to čtyřvrstvá spínací součástka (obvykle pnpn), která nevykazuje usměrňující účinky jako dioda, avšak je možné ji ovládat (spínat) pomocí impulsu do řídicí … Jedná se o obvod jednoduchého mikrofoního zesilovače, který pomocí mikrofonu přeměňuje zvukové signály na elektrické signály. Běžná barevná hudba fungovala tak, že různě barevné žárovky blikaly podle intenzity signálu, přičemž každá barva (žárovka) pokrývala určité frekvenční pásmo (obvykle 3 až 4).. Barevná hudba (led diody reagující na zvuk) popis tato stavebnice je obvod, který je schopný rozblikat led diody podle okolního zvuku.

28.11.2019 · elektronické stavebnice nesestavené stavebnice nepájivá pole a univ.desky domácnost , zahrada zdroje světla. 28.11.2019 · elektronické stavebnice nesestavené stavebnice nepájivá pole a univ.desky domácnost , zahrada zdroje světla. Je možné tak vyrobit třeba diskotéková světla. Disponuje nastavitelnou rychlostí blikání a ovládáním. Nářadí nebudeme potřebovat nijaké zvláštní, pro začátek postačí ostřejší kapesní nožík, štípací kleště a malý šroubováček.. Jedná se o obvod jednoduchého mikrofoního zesilovače, který pomocí m.

Elkit svbc2009 barevná hudba (led diody reagující na zvuk) tato stavebnice je obvod, který je schopný rozblikat led diody podle okolního zvuku.. Je možné tak vyrobit třeba diskotéková světla. Je to je polovodičová součástka sloužící ke spínání elektrického proudu (nejčastěji výkonových obvodů), fungující jako řízený elektronický ventil. Tento barevný světelný efekt reaguje na rytmus hudby. Jedná se o obvod jednoduchého mikrofoního zesilovače, který pomocí …. Je možné tak vyrobit třeba diskotéková světla. V tomto stavebním návodu se seznámíme s další zajímavou součástkou, tyristorem. Běžná barevná hudba fungovala tak, že různě barevné žárovky blikaly podle intenzity signálu, přičemž každá barva (žárovka) pokrývala určité frekvenční pásmo (obvykle 3 až 4).

Jedná se o obvod jednoduchého mikrofoního zesilovače, který pomocí …... Je možné tak vyrobit třeba diskotéková světla. Elkit svbc2009 barevná hudba (led diody reagující na zvuk) tato stavebnice je obvod, který je schopný rozblikat led diody podle okolního zvuku. Disponuje nastavitelnou rychlostí blikání a ovládáním... Přidat do košíku kompletní specifikace zesilte hudbu a pozvěte hosty na taneční parket.

Jedná se o obvod jednoduchého mikrofoního zesilovače, který pomocí …. Nízkonapěťová světelná hudba, řídí blikání žárovek v rytmu hudby, možnost použití halogenových žárovek, nastavitelná citlivost, opticky izolovaný vstup na repro. Barevná hudba (led diody reagující na zvuk) popis tato stavebnice je obvod, který je schopný rozblikat led diody podle okolního zvuku. Běžná barevná hudba fungovala tak, že různě barevné žárovky blikaly podle intenzity signálu, přičemž každá barva (žárovka) pokrývala určité frekvenční pásmo (obvykle 3 až 4). Elkit svbc2009 barevná hudba (led diody reagující na zvuk) tato stavebnice je obvod, který je schopný rozblikat led diody podle okolního zvuku. 23.11.2017 · tímto nostalgickým úvodem se chci dostat k tomu, že barevná hudba byla sice hezká věc, ale proti dnešním světelným efektům typu ekvalizér by neměla šanci. Nářadí nebudeme potřebovat nijaké zvláštní, pro začátek postačí ostřejší kapesní nožík, štípací kleště a malý šroubováček. V tomto stavebním návodu se seznámíme s další zajímavou součástkou, tyristorem. Jedná se o obvod jednoduchého mikrofoního zesilovače, který pomocí …. Jedná se o obvod jednoduchého mikrofoního zesilovače, který pomocí m. Jedná se o obvod jednoduchého mikrofoního zesilovače, který pomocí mikrofonu přeměňuje zvukové signály na elektrické signály. Přidat do košíku kompletní specifikace zesilte hudbu a pozvěte hosty na taneční parket.

Nářadí nebudeme potřebovat nijaké zvláštní, pro začátek postačí ostřejší kapesní nožík, štípací kleště a malý šroubováček.. Je možné tak vyrobit třeba diskotéková světla. 23.11.2017 · tímto nostalgickým úvodem se chci dostat k tomu, že barevná hudba byla sice hezká věc, ale proti dnešním světelným efektům typu ekvalizér by neměla šanci. V tomto stavebním návodu se seznámíme s další zajímavou součástkou, tyristorem. Nízkonapěťová světelná hudba, řídí blikání žárovek v rytmu hudby, možnost použití halogenových žárovek, nastavitelná citlivost, opticky izolovaný vstup na repro. Disponuje nastavitelnou rychlostí blikání a ovládáním. Běžná barevná hudba fungovala tak, že různě barevné žárovky blikaly podle intenzity signálu, přičemž každá barva (žárovka) pokrývala určité frekvenční pásmo (obvykle 3 až 4).. Je možné tak vyrobit třeba diskotéková světla.
Naopak současné „barevné hudby" nabízí mnohem … Běžná barevná hudba fungovala tak, že různě barevné žárovky blikaly podle intenzity signálu, přičemž každá barva (žárovka) pokrývala určité frekvenční pásmo (obvykle 3 až 4). Přidat do košíku kompletní specifikace zesilte hudbu a pozvěte hosty na taneční parket. Elkit svbc2009 barevná hudba (led diody reagující na zvuk) tato stavebnice je obvod, který je schopný rozblikat led diody podle okolního zvuku.. Běžná barevná hudba fungovala tak, že různě barevné žárovky blikaly podle intenzity signálu, přičemž každá barva (žárovka) pokrývala určité frekvenční pásmo (obvykle 3 až 4).

Tento barevný světelný efekt reaguje na rytmus hudby. Je možné tak vyrobit třeba diskotéková světla. Tento barevný světelný efekt reaguje na rytmus hudby. V tomto stavebním návodu se seznámíme s další zajímavou součástkou, tyristorem. Nářadí nebudeme potřebovat nijaké zvláštní, pro začátek postačí ostřejší kapesní nožík, štípací kleště a malý šroubováček. Jedná se o obvod jednoduchého mikrofoního zesilovače, který pomocí mikrofonu přeměňuje zvukové signály na elektrické signály. Disponuje nastavitelnou rychlostí blikání a ovládáním... Přidat do košíku kompletní specifikace zesilte hudbu a pozvěte hosty na taneční parket.

Barevná hudba (led diody reagující na zvuk) popis tato stavebnice je obvod, který je schopný rozblikat led diody podle okolního zvuku. Barevná hudba (led diody reagující na zvuk) popis tato stavebnice je obvod, který je schopný rozblikat led diody podle okolního zvuku... 28.11.2019 · elektronické stavebnice nesestavené stavebnice nepájivá pole a univ.desky domácnost , zahrada zdroje světla.

Nízkonapěťová světelná hudba, řídí blikání žárovek v rytmu hudby, možnost použití halogenových žárovek, nastavitelná citlivost, opticky izolovaný vstup na repro.. Je možné tak vyrobit třeba diskotéková světla. Elkit svbc2009 barevná hudba (led diody reagující na zvuk) tato stavebnice je obvod, který je schopný rozblikat led diody podle okolního zvuku. Je možné tak vyrobit třeba diskotéková světla. Jedná se o obvod jednoduchého mikrofoního zesilovače, který pomocí …. Elkit svbc2009 barevná hudba (led diody reagující na zvuk) tato stavebnice je obvod, který je schopný rozblikat led diody podle okolního zvuku. Nízkonapěťová světelná hudba, řídí blikání žárovek v rytmu hudby, možnost použití halogenových žárovek, nastavitelná citlivost, opticky izolovaný vstup na repro. 23.11.2017 · tímto nostalgickým úvodem se chci dostat k tomu, že barevná hudba byla sice hezká věc, ale proti dnešním světelným efektům typu ekvalizér by neměla šanci.. Je to je polovodičová součástka sloužící ke spínání elektrického proudu (nejčastěji výkonových obvodů), fungující jako řízený elektronický ventil.

23.11.2017 · tímto nostalgickým úvodem se chci dostat k tomu, že barevná hudba byla sice hezká věc, ale proti dnešním světelným efektům typu ekvalizér by neměla šanci. Nízkonapěťová světelná hudba, řídí blikání žárovek v rytmu hudby, možnost použití halogenových žárovek, nastavitelná citlivost, opticky izolovaný vstup na repro. Barevná hudba (led diody reagující na zvuk) popis tato stavebnice je obvod, který je schopný rozblikat led diody podle okolního zvuku. 28.11.2019 · elektronické stavebnice nesestavené stavebnice nepájivá pole a univ.desky domácnost , zahrada zdroje světla. Jedná se o obvod jednoduchého mikrofoního zesilovače, který pomocí m. Naopak současné „barevné hudby" nabízí mnohem …. Tento barevný světelný efekt reaguje na rytmus hudby.

Je to je polovodičová součástka sloužící ke spínání elektrického proudu (nejčastěji výkonových obvodů), fungující jako řízený elektronický ventil. Je možné tak vyrobit třeba diskotéková světla. Je možné tak vyrobit třeba diskotéková světla. Jedná se o obvod jednoduchého mikrofoního zesilovače, který pomocí m. Je možné tak vyrobit třeba diskotéková světla. 28.11.2019 · elektronické stavebnice nesestavené stavebnice nepájivá pole a univ.desky domácnost , zahrada zdroje světla. Elkit svbc2009 barevná hudba (led diody reagující na zvuk) tato stavebnice je obvod, který je schopný rozblikat led diody podle okolního zvuku. Barevná hudba (led diody reagující na zvuk) popis tato stavebnice je obvod, který je schopný rozblikat led diody podle okolního zvuku. Elkit svbc2009 barevná hudba (led diody reagující na zvuk) tato stavebnice je obvod, který je schopný rozblikat led diody podle okolního zvuku. Jedná se o obvod jednoduchého mikrofoního zesilovače, který pomocí ….. Tento barevný světelný efekt reaguje na rytmus hudby.

Elkit svbc2009 barevná hudba (led diody reagující na zvuk) tato stavebnice je obvod, který je schopný rozblikat led diody podle okolního zvuku.. Barevná hudba (led diody reagující na zvuk) popis tato stavebnice je obvod, který je schopný rozblikat led diody podle okolního zvuku. 23.11.2017 · tímto nostalgickým úvodem se chci dostat k tomu, že barevná hudba byla sice hezká věc, ale proti dnešním světelným efektům typu ekvalizér by neměla šanci. Jedná se o obvod jednoduchého mikrofoního zesilovače, který pomocí m. Je to je polovodičová součástka sloužící ke spínání elektrického proudu (nejčastěji výkonových obvodů), fungující jako řízený elektronický ventil. Je to čtyřvrstvá spínací součástka (obvykle pnpn), která nevykazuje usměrňující účinky jako dioda, avšak je možné ji ovládat (spínat) pomocí impulsu do řídicí … Elkit svbc2009 barevná hudba (led diody reagující na zvuk) tato stavebnice je obvod, který je schopný rozblikat led diody podle okolního zvuku.. Je to čtyřvrstvá spínací součástka (obvykle pnpn), která nevykazuje usměrňující účinky jako dioda, avšak je možné ji ovládat (spínat) pomocí impulsu do řídicí …

Přidat do košíku kompletní specifikace zesilte hudbu a pozvěte hosty na taneční parket. Barevná hudba (led diody reagující na zvuk) popis tato stavebnice je obvod, který je schopný rozblikat led diody podle okolního zvuku. Je možné tak vyrobit třeba diskotéková světla. Nářadí nebudeme potřebovat nijaké zvláštní, pro začátek postačí ostřejší kapesní nožík, štípací kleště a malý šroubováček. Přidat do košíku kompletní specifikace zesilte hudbu a pozvěte hosty na taneční parket. 23.11.2017 · tímto nostalgickým úvodem se chci dostat k tomu, že barevná hudba byla sice hezká věc, ale proti dnešním světelným efektům typu ekvalizér by neměla šanci. Tento barevný světelný efekt reaguje na rytmus hudby. Jedná se o obvod jednoduchého mikrofoního zesilovače, který pomocí m. 28.11.2019 · elektronické stavebnice nesestavené stavebnice nepájivá pole a univ.desky domácnost , zahrada zdroje světla. Jedná se o obvod jednoduchého mikrofoního zesilovače, který pomocí …. Je možné tak vyrobit třeba diskotéková světla... 23.11.2017 · tímto nostalgickým úvodem se chci dostat k tomu, že barevná hudba byla sice hezká věc, ale proti dnešním světelným efektům typu ekvalizér by neměla šanci.

Jedná se o obvod jednoduchého mikrofoního zesilovače, který pomocí m. Disponuje nastavitelnou rychlostí blikání a ovládáním. Je možné tak vyrobit třeba diskotéková světla. Je to je polovodičová součástka sloužící ke spínání elektrického proudu (nejčastěji výkonových obvodů), fungující jako řízený elektronický ventil. Jedná se o obvod jednoduchého mikrofoního zesilovače, který pomocí m. Je možné tak vyrobit třeba diskotéková světla. Barevná hudba (led diody reagující na zvuk) popis tato stavebnice je obvod, který je schopný rozblikat led diody podle okolního zvuku. Elkit svbc2009 barevná hudba (led diody reagující na zvuk) tato stavebnice je obvod, který je schopný rozblikat led diody podle okolního zvuku. Tento barevný světelný efekt reaguje na rytmus hudby. Je to čtyřvrstvá spínací součástka (obvykle pnpn), která nevykazuje usměrňující účinky jako dioda, avšak je možné ji ovládat (spínat) pomocí impulsu do řídicí … Elkit svbc2009 barevná hudba (led diody reagující na zvuk) tato stavebnice je obvod, který je schopný rozblikat led diody podle okolního zvuku.. Přidat do košíku kompletní specifikace zesilte hudbu a pozvěte hosty na taneční parket.

Barevná hudba (led diody reagující na zvuk) popis tato stavebnice je obvod, který je schopný rozblikat led diody podle okolního zvuku. Je možné tak vyrobit třeba diskotéková světla. Jedná se o obvod jednoduchého mikrofoního zesilovače, který pomocí mikrofonu přeměňuje zvukové signály na elektrické signály. 28.11.2019 · elektronické stavebnice nesestavené stavebnice nepájivá pole a univ.desky domácnost , zahrada zdroje světla. Je možné tak vyrobit třeba diskotéková světla.

28.11.2019 · elektronické stavebnice nesestavené stavebnice nepájivá pole a univ.desky domácnost , zahrada zdroje světla... Je možné tak vyrobit třeba diskotéková světla. Je možné tak vyrobit třeba diskotéková světla.

Jedná se o obvod jednoduchého mikrofoního zesilovače, který pomocí m.. . Je možné tak vyrobit třeba diskotéková světla.

Nářadí nebudeme potřebovat nijaké zvláštní, pro začátek postačí ostřejší kapesní nožík, štípací kleště a malý šroubováček. Nářadí nebudeme potřebovat nijaké zvláštní, pro začátek postačí ostřejší kapesní nožík, štípací kleště a malý šroubováček. Naopak současné „barevné hudby" nabízí mnohem … Je možné tak vyrobit třeba diskotéková světla. Jedná se o obvod jednoduchého mikrofoního zesilovače, který pomocí mikrofonu přeměňuje zvukové signály na elektrické signály. Elkit svbc2009 barevná hudba (led diody reagující na zvuk) tato stavebnice je obvod, který je schopný rozblikat led diody podle okolního zvuku. Elkit svbc2009 barevná hudba (led diody reagující na zvuk) tato stavebnice je obvod, který je schopný rozblikat led diody podle okolního zvuku.. Je možné tak vyrobit třeba diskotéková světla.

V tomto stavebním návodu se seznámíme s další zajímavou součástkou, tyristorem. Barevná hudba (led diody reagující na zvuk) popis tato stavebnice je obvod, který je schopný rozblikat led diody podle okolního zvuku. V tomto stavebním návodu se seznámíme s další zajímavou součástkou, tyristorem. Nízkonapěťová světelná hudba, řídí blikání žárovek v rytmu hudby, možnost použití halogenových žárovek, nastavitelná citlivost, opticky izolovaný vstup na repro. Je to čtyřvrstvá spínací součástka (obvykle pnpn), která nevykazuje usměrňující účinky jako dioda, avšak je možné ji ovládat (spínat) pomocí impulsu do řídicí …
Běžná barevná hudba fungovala tak, že různě barevné žárovky blikaly podle intenzity signálu, přičemž každá barva (žárovka) pokrývala určité frekvenční pásmo (obvykle 3 až 4)... . Přidat do košíku kompletní specifikace zesilte hudbu a pozvěte hosty na taneční parket.
Je možné tak vyrobit třeba diskotéková světla. Je to je polovodičová součástka sloužící ke spínání elektrického proudu (nejčastěji výkonových obvodů), fungující jako řízený elektronický ventil.. Disponuje nastavitelnou rychlostí blikání a ovládáním.

Je možné tak vyrobit třeba diskotéková světla.. Přidat do košíku kompletní specifikace zesilte hudbu a pozvěte hosty na taneční parket. Naopak současné „barevné hudby" nabízí mnohem … Je možné tak vyrobit třeba diskotéková světla.

Je to čtyřvrstvá spínací součástka (obvykle pnpn), která nevykazuje usměrňující účinky jako dioda, avšak je možné ji ovládat (spínat) pomocí impulsu do řídicí … Elkit svbc2009 barevná hudba (led diody reagující na zvuk) tato stavebnice je obvod, který je schopný rozblikat led diody podle okolního zvuku.
